
株式会社Cerevoは、2026年4月1日付でマネジメント・バイアウト(MBO)を実施するとともに、代表取締役社長ほか役員の交代を行いましたので、下記のとおりお知らせいたします。

株式会社Cerevoは、2026年4月1日付でマネジメント・バイアウト(MBO)を実施するとともに、代表取締役社長ほか役員の交代を行いましたので、下記のとおりお知らせいたします。

株式会社Cerevo(本社:東京都千代田区、代表取締役社長:大沼慶祐)は、2026年4月1日付で、当社の取締役である椚座淳介が、親会社であるヒビノ株式会社から同社の保有する当社の全株式を取得し、マネジメント・バイアウト(MBO)を実施することとなりましたのでお知らせいたします。

〜ワンダーフェスティバル2026[冬]にてプロジェクト開始記念の限定ノベルティ配布〜
株式会社Cerevo(本社: 東京都千代田区、代表取締役社長: 大沼 慶祐)は、寺沢武一氏原作のSF漫画『コブラ(COBRA THE SPACE PIRATE)』に登場する主人公コブラの左腕に仕込まれた伝説の武器「サイコガン」を、1/1サイズで再現し製品化するプロジェクトを開始します。発売は2026年冬を予定しています。
Cerevo 中の人たちのブログ



CP210xã·ãªã¼ãºã®COMçªå·ã¨USBããä¸ã®å·®ãè¾¼ã¿ãã¼ããç´ã¥ãã
2025/07/16---hayakawa

ã¢ãªã¨ã¯èª¿éã®ã¢ã³ãã§ã¢ã¯ãã£ãããã¼ãã使ãã
2025/07/09---hayakawa






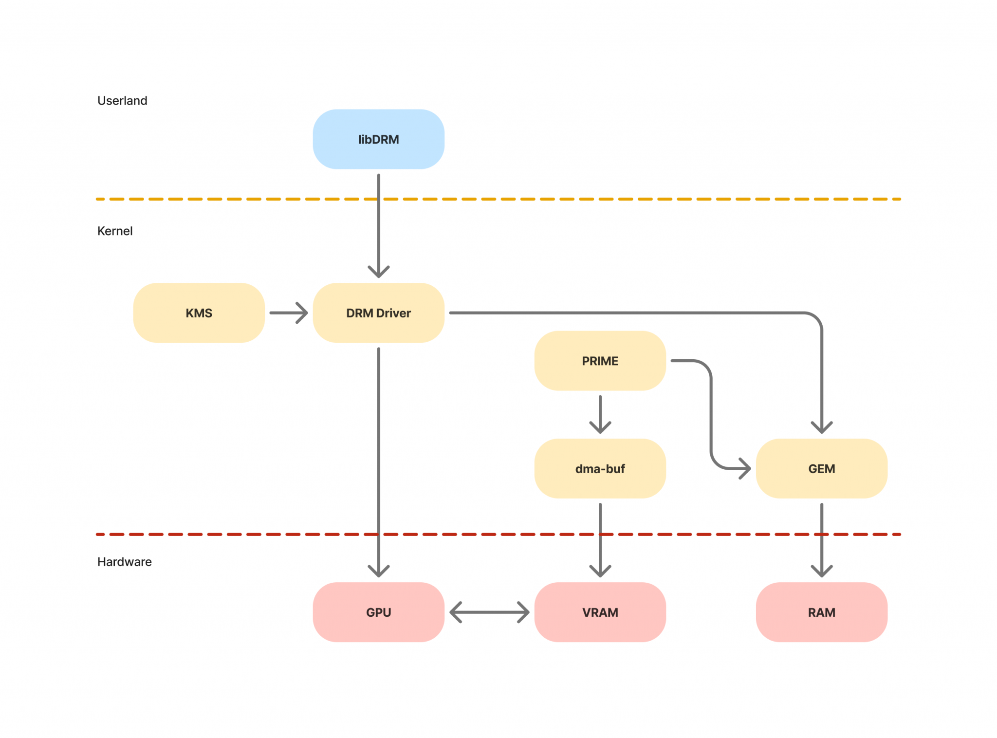
Linux kernel ã®DRM APIã使ç¨ãã¦åºåæ åããã£ããã£ããæ¹æ³
2025/05/22---fukunaga